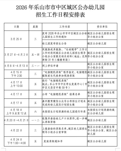
近期,乐山市机关幼儿园雪杉分园发布2026年秋季招生公告,本次计划招收小班新生75人,招生工作严格遵循公开公平公正、免试入园等原则,全程公开透明接受社会监督。


招生对象为3至4周岁(2022.9.1-2023.8.31出生)、户籍属指定街道社区的幼儿,户籍迁入截止3月31日。符合条件的家长可于4月8日9:00-4月13日18:00,通过乐山教育等官方公众号或指定网址完成网上学位申请。若申请人数超计划,4月17日将在市中区学生发展中心进行电脑随机录取,4月24日发放录取通知书。
公告还明确了双胞胎捆绑摇号、长幼随学优先安排等暖心政策,同时对购房就学、优抚对象子女入学等事宜作出具体规定,相关专项办理工作已于3月27日启动。
乐山市机关幼儿园秉持全人教育理念,将自然与生活融入教育日常。此次招生以规范的流程、贴心的举措保障幼儿入学权益,为适龄幼儿提供优质学前教育资源,让孩子在自然探索与趣味生活中全面发展,让每一颗童心都能被温柔守护、自由生长。
乐山市机关幼儿园








